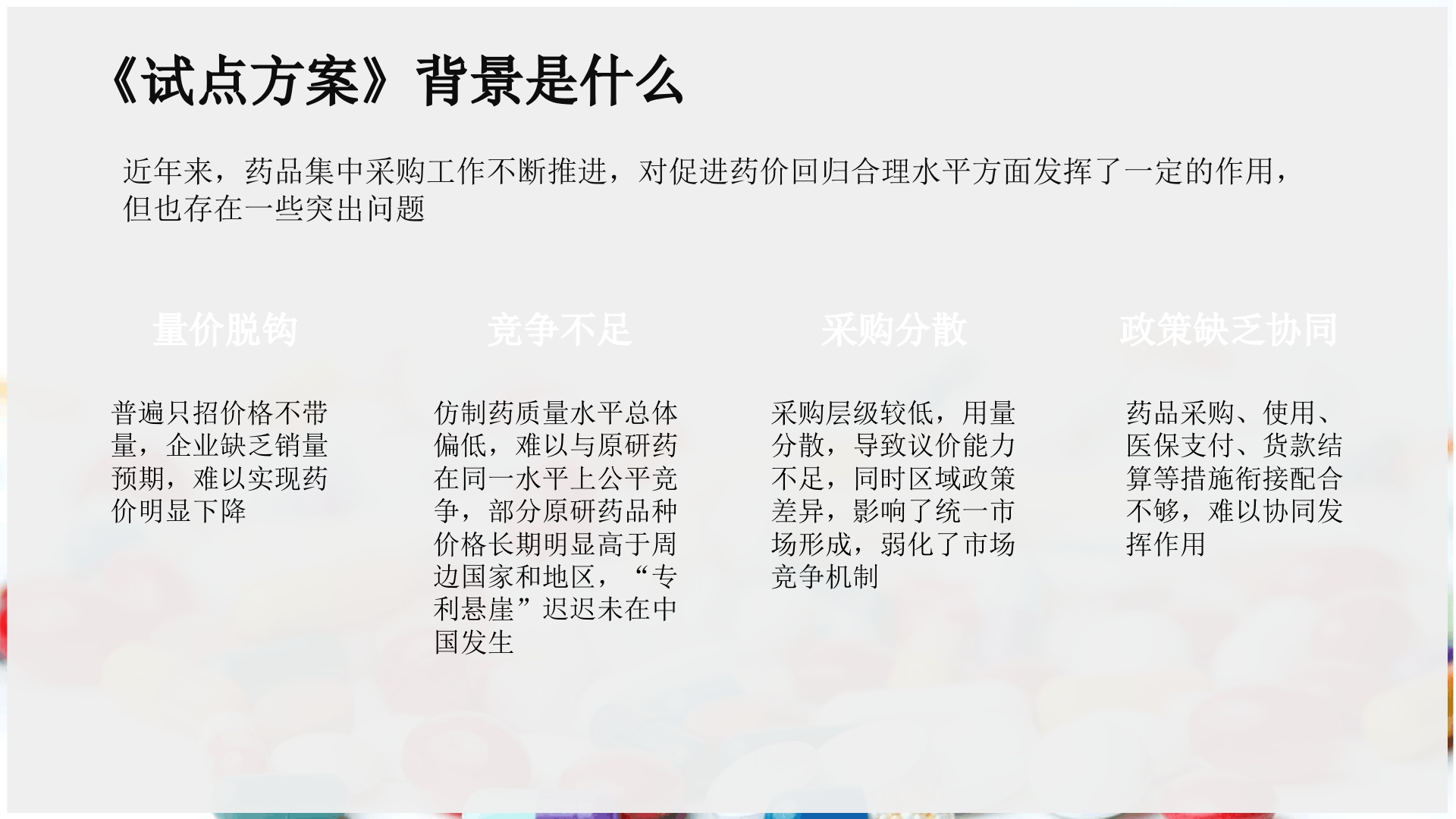
《国家组织药品集中采购和使用试点方案》权威解读ppt课件

《国家组织药品集中采购和使用试点方案》权威解读ppt课件

《国家组织药品集中采购和使用试点方案》权威解读ppt课件

《国家组织药品集中采购和使用试点方案》权威解读ppt课件

《国家组织药品集中采购和使用试点方案》权威解读ppt课件

《国家组织药品集中采购和使用试点方案》权威解读ppt课件

《国家组织药品集中采购和使用试点方案》权威解读ppt课件

《国家组织药品集中采购和使用试点方案》权威解读ppt课件

《国家组织药品集中采购和使用试点方案》权威解读ppt课件

声明:本站所有文章,如无特殊说明或标注,均为本站原创发布。任何个人或组织,在未征得本站同意时,禁止复制、盗用、采集、发布本站内容到任何网站、书籍等各类媒体平台。如若本站内容侵犯了原著者的合法权益,可联系我们进行处理。